تشغيل وضع قابل للوصول بشكل أفضل
إيقاف تشغيل الوضع القابل للوصول بشكل أفضل
تسجيل الدخول
English
القائمة
عن التأمينات
نبذة عنا
استراتيجيتنا
مجلس الإدارة
الإدارة التنفيذية
الهيكل التنظيمي
الدليل التشريعي
مسيرتنـا
إصداراتنا
تواصل معنا
الشؤون التأمينية
معلومات تأمينية
دليل التأمينات
الأسئلة الشائعة
الخدمات الإلكترونية
البوابة الإلكترونية للأفراد
البوابة الإلكترونية لأصحاب الأعمال
الدفع السريع
حجز المواعيد
التأمين ضد البطالة
الخدمات
المركز الإعلامي
أخبار وتصاريح
إعلانات وتعاميم
المسؤولية الاجتماعية
هويتنا
ISSA
ذخر للخصومات
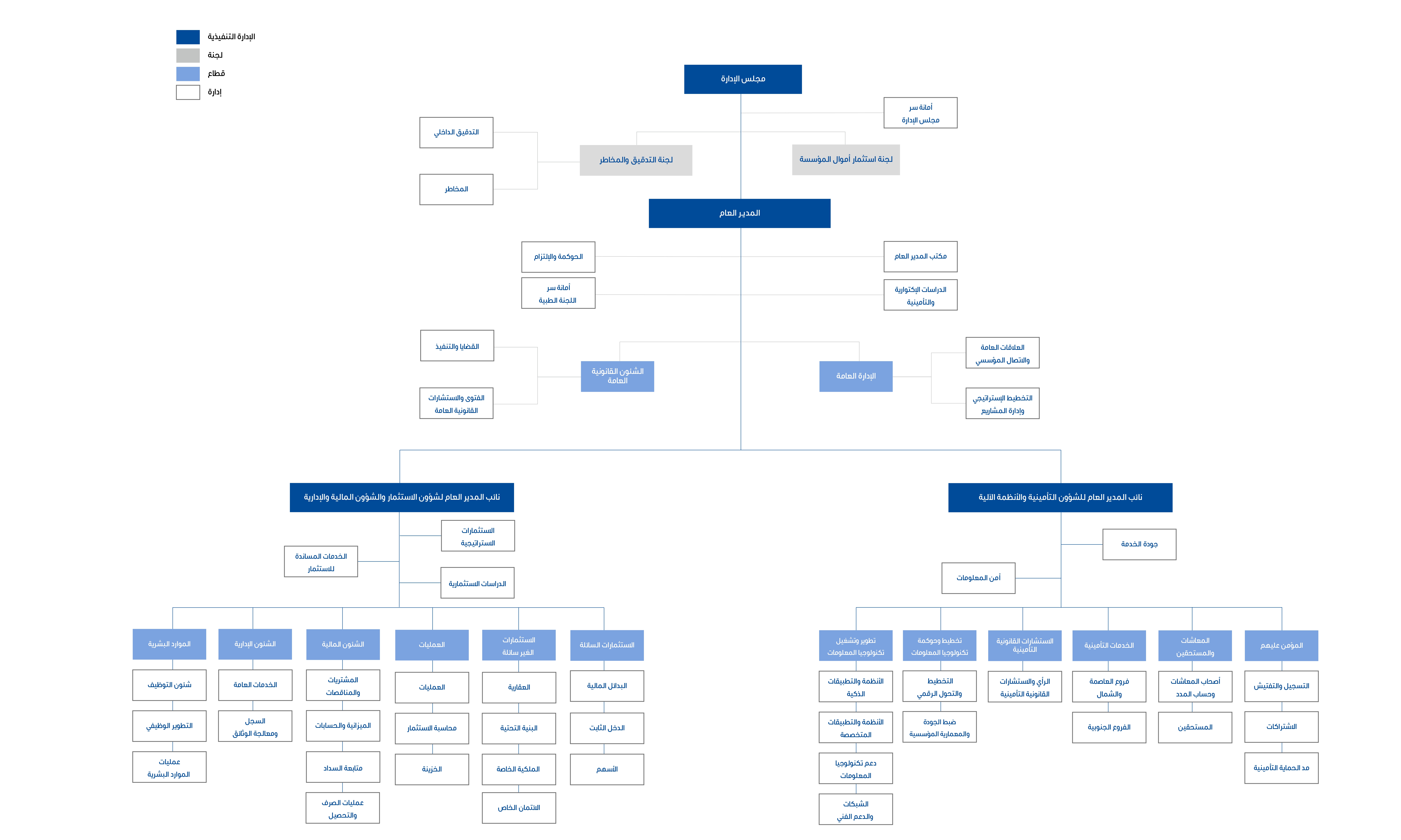
الهيكل التنظيمي
الرئيسية
>
عن التأمينات
>
الهيكل التنظيمي
جميع حقوق النشر و الطبع محفوظة ©2021 المؤسسة العامة للتأمينات الاجتماعية